本网站仅使用网站正常运行所需的必要 cookie。 使用本网站,即表示您同意根据 cookie 政策使用所有 cookie。 要了解更多信息,请参阅 Cookie 政策。
Volcano Force支持
主页
角色
角色状态
最后更新: 1359天
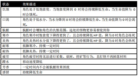
角色在特定环境和情况下会有不同状态加成。如玩家走进沼泽时会获得减速debuff,效果持续到玩家走出沼泽。
相关文章
需要更多帮助?